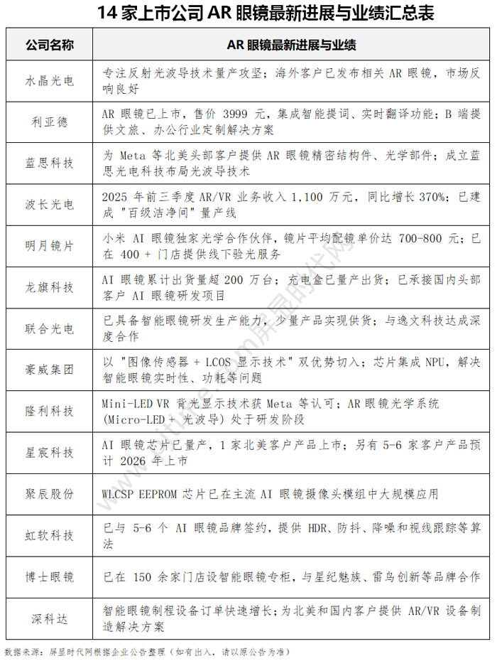
近日,蓝思龙旗水晶光电 、科技科技科技利亚德 、波长蓝思科技、光电波长光电 、明月明月镜片 、小米星宸三角洲行动科技购买龙旗科技、豪威联合光电 、集团进展加速豪威集团、等股打开隆利科技、披露星宸科技、眼镜业务聚辰股份 、最新虹软科技、千亿博士眼镜、市场深科达14家上市公司通过投资者关系活动(机构调研、入口业绩说明会等)透露旗下最新AR眼镜业务进展和业绩。

当全球智能眼镜市场以超60%的同比增速狂奔 ,14 家上市公司正集体揭开产业爆发的序幕。从水晶光电攻坚反射光波导量产难题,到利亚德 3999 元 新机落地;从波长光电 370% 的收入激增,到博士眼镜 150 余家体验专柜铺开,这条覆盖材料、制造、终端、渠道的产业链,正以技术突破与商业落地的双重节奏,将 AR 眼镜从 “科技概念” 推向 “生活刚需”。在 AI 技术与光学创新的共振下 ,一个全新的个人空间计算时代已然临近。
水晶光电 :重点推进反射光波导技术量产攻坚
在 AR 光学领域,水晶与多个客户沟通