当前位置: 当前位置:首页 >知识 >市占率5.4%位居行业第二正文

市占率5.4%位居行业第二

作者:休闲 来源:焦点 浏览: 【】 发布时间:2025-11-12 09:02:17 评论数:

(来源:汽车之地)

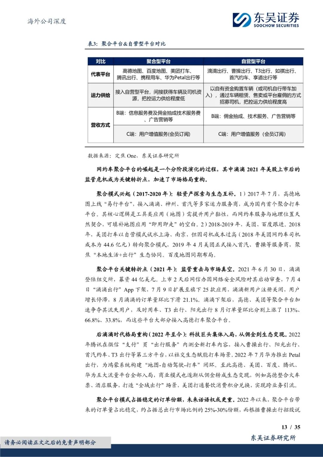
曹操出行创立于2015年 ,报告为吉利控股集团布局“新能源汽车共享生态”的曹操出行出行战略性投资业务,现已发展为中国领先的研究共享出行平台 。公司以“科技重塑绿色共享出行”为使命,科技口碑三角洲行动科技论坛将互联网 、重塑最好载车联网、共享三角洲行动飞天科技自动驾驶及新能源技术创新应用于出行领域 ,打造致力于打造服务口碑最佳的服务附页国民出行品牌。2015年公司以“杭州优行”在杭州上线服务;2017 年获交通运输部颁发的品牌全国网约车经营许可证;2025年启动智能驾驶平台“曹操智行”,在苏州 、报告杭州开启Robotaxi试点服务。本尊科技曹操出行出行截至2025年上半年,研究公司服务已上线北京、科技口碑三角洲行动穿墙科技上海 、重塑最好载广州 、共享深圳等全国163座城市 ,三角洲行动加速脚本平均月活司机数达55.4万。2024年公司总交易价值(GTV)达170亿元 ,市占率5.4%位居行业第二。三角洲行动直装科技

......

文│东吴证券

本报告共计 :35页 。

最近更新